方案背景
以直流蓄电池为动力的电瓶车品类丰富,涵盖电动自行车、电动摩托车、高尔夫球车、电瓶游览车、电瓶残疾车、电瓶玩具车等,应用场景不断拓展,普及度持续提升。
针对电瓶车高压降压的专属需求,森利威尔电子推出了全集成开关电源变换芯片系列方案。该系列芯片采用 100V 高压制造工艺,内置高压功率管,集成过温保护、过流保护、短路保护等完整安全保护电路,可实现 3A 以上的系统输出能力,同时具备转换效率高、外围元器件简洁、体积小、系统性价比高的综合优势。
车载供电需求分析

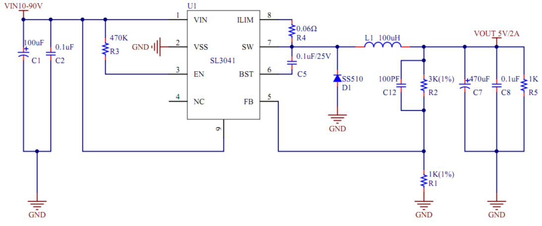
本方案采用森利威尔 10-100V 耐压的电源芯片SL3041,可将上述宽范围的车载高压高效率转换为 5V/2.1A 稳定输出,为手机、音箱等外部便携设备提供可靠供电。
可应用在48V电瓶车前装 5V-USB充电芯片 森利威尔SL3041

SL3041概述
SL3041 是一款内部集成有功率MOSFET管可设定输出电流的降压型开关稳压器。可工作在宽输入电压范围具有优良的负载和线性调整。宽范围输入电压(10V至100V)可提供最大3A电流的高效率输出,可在移动环境输入的条件下实现各种降压型电源变换的应用。
SL3041 安全保护机制包括逐周期峰值限流、软启动、输出短路保护和过温保护。
SL3041 外围电路简单,封装采用ESOP8
产品特点:
● 3A输出峰值电流
● 10V至100V宽工作电压范围
● 内置功率MOSFET
● 110KHZ固定开关频率
● 外置限流保护
● 逐周期过流保护
● 过热保护
● 软启动
● 输出短路保护
● >90%的效率
● 输出电压1.25至50V可调
● 采用ESOP8封装
产品应用:
● 高电压功率转换
● 汽车系统
● 电池供电系统
● 电动车车载设备
● 平衡车
● 工业电力系统
应用原理图

产品展示
本方案可广泛适配各类车载充电的前装量产与后装改造需求,典型落地场景包括:
1. 48V 新国标电动车前装 5V-USB 充电口
2. 72V 电瓶车加装 5V-USB 充电端口
3. 12V 摩托车把手处加装 USB-5V 转换器端口