欢迎访问深圳市森利威尔电子有限公司官网!
0755-26786865
15818532899
SL9058B

SL9058B

DC-DC降压恒流

型号:SL9058B
封装:SOT23-6
输入范围:8-100V
输出电压:ADJ可调
输出电流:5.0A
工作频率:140KHZ
驱动MOS管:外置
静态电流:300uA
立即询价

SL9058开关降压型LED 恒流控制器


概述:

SL9058B 是一款高效率、高精度的

降压型大功率 LED 恒流驱动控制芯片。

SL9058B采用固定频率的平均电流控

制方式,具有优异的负载调整率和线性调

整率。

SL9058B通过调节外置的电流采样电

阻,能控制高亮度 LED 灯的驱动电流,使

LED 灯亮度达到预期恒定亮度。

SL9058B支持线性调光,可通过 CS

端进行调光。

SL9058B集成电高低亮功能,可通

过HL 脚选择高亮或低亮工作模式。

SL9058B内部集成了VDD稳压管以

及过温保护电路,减少外围元件并提高系

统可靠性。

SL9058B采用 SOT23-6封装。


特点:

◆宽输入电压范围:8V~100V

◆高效率:可高达 93%

◆支持线性调光

◆支持高低亮模式

◆工作频率:140KHz

◆CS 电压:176mV

◆芯片供电欠压保护:3.4V

◆智能过温保护

◆内置 VDD 稳压管



应用领域:

◆LED 汽车大灯

◆自行车、电动车、摩托车灯

◆强光手电

◆LED 射灯

◆大功率 LED 照明

◆LED 背光


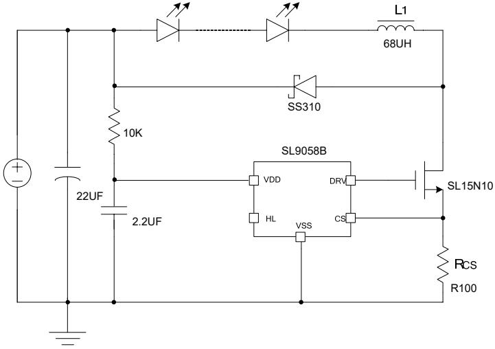
原理图:

SL9058B.jpg

更详细资料,请点击查看规格书!




在线客服