SL1571
3A High Efficlency 800KHz Step-Up Converter
DESCRIPTION
The SL1571 is a high-power density, asynchronous boost
converter with a 120mΩ power switch to provide a high
efficiency and small size solution in portable systems. The
SL1571 has input voltage range from 2.6 V to 5.5 V to
support applications with different power supply. The device
has 3A switch current capability and can provide an output
voltage up to 16V.
The SL1571 also implements a soft-start function and an
adjustable switching peak current limit function.
In addition, the device provides 20V output overvoltage
protection, and thermal shutdown protection.
FEATURES
・Input voltage range: 2.6V to 5.5V
・Output voltage range: up to 16V
・Programmable switch peak current limit: up to 3A
・0.1μA current consumption during shutdown
・Programmable soft start
・Output overvoltage protection (at 20V), thermal
shutdown protection
・Pb-free Packages,SOT23-6L
APPLICATIONS
・Chargers ・LCD Displays
・Digital Cameras ・Handheld Devices
・Portable Products
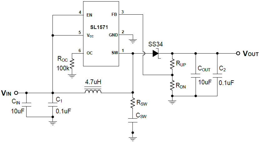
TYPICAL APPLICATION
